您现在的位置: 太平洋保险>保险资讯>家庭保险知识

职工医保和居民医保,你想了解的都在这里了!

很多朋友非常关心基本医保待遇和缴费,因为这关系到自己长期乃至终身的医疗保障。

我国基本医保分为职工医保和居民医保,根据国家医保局发布的《2024年全国医疗保障事业发展统计公报》,目前参保率巩固在95%,构架起全球规模最大、覆盖最广的基本医疗保障网。

那么,职工医保和居民医保有什么区别?失业了医保应该怎么交?退休了还需要继续缴费吗?还能享受和在职一样的医保待遇吗?……今天,就把大家的疑问一次性说清楚!

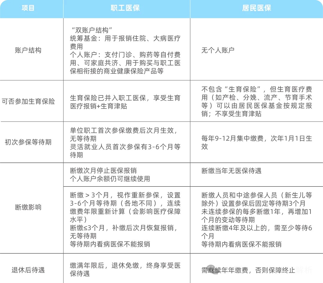
职工医保和居民医保的区别

一、职工VS居民医保,都有哪些不同?

1.职工医保

城镇职工基本医疗保险(简称“职工医保”)是国家强制性的社会保险制度,由用人单位和职工共同缴费,建立医疗保险基金,为参保人员提供基本医疗保障,覆盖疾病、工伤、生育等医疗费用支持。

(1)覆盖范围

企业(国有、集体、外资、私营等)、机关、事业单位、社会团体、民办非企业单位及其职工。

(2)缴费标准

“用人单位+个人”共同缴费,由单位按月代扣代缴,单位缴费比例按职工工资总额的8%(多数地区)缴纳(大部分划入统筹基金),个人缴费比例按本人工资的2%缴纳(全部划入个人账户)。

(3)灵活就业人员

可自愿参保,由个人全额缴费,无单位分担。缴费标准按当地上年度社平工资的60%-300%,可在允许的基数区间内自己选低档次;如果属于困难群体,还可以向政府申请社保补贴。

(4)累计缴满规定年限

多数地区男25-30年、女20-25年,退休后终身免缴费享受医保待遇。

2.居民医保

城乡居民基本医疗保险‌(简称“居民医保”)是由政府主导、个人缴费与财政补贴共同筹资的基本医疗保险制度。个人自愿参保,非强制性。整合了原“新农合”与“城镇居民医保”,覆盖‌未参加职工医保的全体城乡居民,重点是减轻参保人员的大病医疗负担,防止城乡居民“因病致贫、因病返贫”的兜底保障。

(1)覆盖范围

农村居民、城镇非从业居民(含老年人、未成年人)、各类全日制在校学生(含大中专学生)、灵活就业人员、新生儿等特殊群体。

(2)缴费标准

按年缴费(个人承担+财政补贴)。2025年居民医保个人缴费全国最低标准为400元/人/年,财政补助标准不低于670元/人/年.特殊群体(如低保、特困、孤儿等)可享受全额或部分资助。

简单来说~

职工医保:上班族的医保,单位帮你交,保障更全面,门诊+住院都有报销,退休后待遇稳定,适合长期打工人。

居民医保:全民兜底医保,交得少,政府补得多,门诊比例低,住院起付线高,但覆盖面广,适合学生、老人、自由职业者。

二、哪一种医保的报销待遇更好?

职工医保和居民医保均需在医保定点医疗机构就医,且执行国家统一的“三大目录”(【医保药品目录】【诊疗项目目录】【医疗服务设施范围目录】)

三大目录详细

比如医保药品目录:甲类药直接纳入报销基数;乙类药先自付5%-20%,剩余部分再按比例报销;目录外/超适应症药全自费。

由于各地经济发展水平、医疗资源分布、财政状况等因素不同,具体医保政策在报销范围、起付线、封顶线、报销比例等方面存在明显差异。下面以上海2025医保年度(2025年7月1日-2026年6月30日)最新待遇为例进行说明,具体的医保政策请查询当地医保局官网哦~

1.2025医保年度上海职工医保报销待遇

上海市职工医疗保险待遇涵盖范围全面,包括五大类保障:门急诊、住院、门诊慢性病、大病保险、互联网复诊及配药。

上海职工医保统筹基金最高支付限额为65万元,超过的医疗费用,仍由地方附加医疗保险基金支付80%,其余部分由职工自负。

上海职工医保报销比例

2.2025医保年度上海居民医保报销待遇

上海居民医保待遇包括:门急诊、住院、大病保险、门诊慢特病。

大病保险年度最高支付限额为40万元(报销比例60%-65%),并对连续参保人员提供额外激励。

上海居民医保报销比例

除了上面讲到过的,我把其它的差异点做了一个对比,方便大家理解。

上海职工医保和居民医保的区别

!!敲黑板啦~

整体来说,职工医保整体待遇是优于居民医保的。职工医保:缴费高、待遇好、终身保障;居民医保:缴费低、覆盖广、适合过渡

三、哪类医保最适合你?快来对号入座!

1.在职职工

职工医保,待遇高,退休后终身保障。

2.灵活就业者

经济允许情况下,推荐职工医保,可累计年限,累计缴费年限与职工医保互认,长期更划算。

3.失业人员

职工医保,失业期间继续享受与在职职工相同的医保待遇,医保费用(含生育保费)由失业保险基金统一支付,个人不需要缴费。医保代缴时限同步于失业保险金领取期限(最长不超过24个月),如失业金领取时限仍未就业,可选择以灵活就业人员身份参加职工医保或转为居民医保,需自行缴费。

4.学生/儿童

居民医保,缴费压力小,政府补贴大部分费用。

5.无业/低收入人群

居民医保,缴费压力小,政府全额补贴困难群体。

6.即将退休人员

如缴职工医保,需关注累计缴费年限是否达到当地规定年限,如未达到,将会影响退休后职工医保待遇享受,退休时未缴满当地规定年限,有没有补救办法呢?

别担心,这里给大家提供了三个补救方案供你选择!

方案一:一次性补缴,维持职工医保待遇。

方案二:继续按月缴费,维持职工医保待遇。

方案三:若不愿继续缴纳职工医保费用,可选择将职工医保转为居民医保,但待遇水平会低于职工医保。

综上,给大家一些小建议:

1.提前做好医保规划

连续缴纳医保,避免断缴,断缴影响医保待遇;职工医保累计缴费年限关系到个人退休后能否享受医疗保险待遇的关键因素。

2.就医时

一定要确认医院是否为医保定点,并优先选择目录内的药品和项目,以最大化获得医保报销。

3.如果不想受医保限制可以选择配置商业医疗险

医保是兜底保基础,医保“三大目录”对于就医需求有所管控和限制,比如一些昂贵的进口药、特殊医疗设备、特殊医疗服务等不属于医保目录范围,医保不报销。而商业医疗险:

♦年度保障限额高达300万-800万

♦就医用药不受药械、诊疗项目和医疗服务医保“三大目录”的限制

♦就医可扩展至三甲医院特需部/国际部/VIP部,高端医疗险还可开放私立医院

所以,大家可以根据自身需求,选择合适的商业百万医疗险或中高端医疗险既能填补保障缺口,又能满足“好医、好药、好服务”的医疗需求减少看病就医的担忧。

本文来源:太平洋产险湖北分公司

*本资料所载內容仅供您更好地理解保险知识之用;您所购买的产品保险利益等内容以保险合同载明为准。部分内容来源于网络,仅供参考
上一篇:医保要交多少年才能享受终身医保?
下一篇:五险是哪五种保险?一个月要交多少钱?
相关文章
查看更多
同类文章
查看更多
  • 百万医疗保险怎么买?手把手帮你... 2026-01-26
  • 190种疾病最高赔9次!2026蓝鲸1... 2026-01-22
  • 宠物险常见问题回答:有必要买吗... 2026-01-21
  • 2026年太保商业养老保险推荐!附... 2026-01-15
  • 商业医疗保险购买流程介绍!帮你... 2026-01-15
  • 补充医疗保险是什么意思?一年交... 2026-01-13
  • 家庭保险文章精选

    近1个月点击量最高文章